The brown marmorated stink bug (BMSB) measures for importation into Australia and New Zealand.

What is the brown marmorated stink bug (BMSB)?

The brown marmorated stink bug (abbreviated BMSB) is an insect in the bugs family. It protects itself from attackers by a specic odor. The BMSB feeds on plants, vegetables and fruits. They puncture their food, causing much damage.

The BMSB hibernates in dry and dark places such as houses, vehicles and containers. The latter is a problem because this allows the BMSB to spread rapidly around the world, causing agricultural plagues.

The-brown-marmorated-stink-bug-DEUFOL-001

Why are Australia and New Zealand taking action against the brown marmorated stink bug (BMSB)?

The-brown-marmorated-stink-bug-DEUFOL-002

The brown marmorated stink bug (BMSB) poses a major risk to agriculture and horticulture in both Australia and New Zealand.

Therefore, each year Australia and New Zealand adopt temporary measures for the importation of goods into their territories.

To which goods and shipments do the brown marmorated stink bug measures apply for import into Australia and New Zealand?

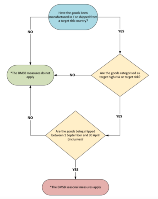
The measures apply to all goods designated by Australia and New Zealand as risk and high-risk and shipped from risk countries.

The BMSB measures apply to shipments from 1 September to 30 April.

BMSB measures apply to goods shipped by sea freight. Breakbulk cargo, vehicles, oversized and heavy equipment, as well as sea containers fall under the BMSB rules.

The list of some 40 risk countries includes most countries in the northern hemisphere, including Belgium, the
Netherlands, France and Germany.

What should you do if the brown marmorated stink bug measures for import into Australia and New Zealand apply to your shipment?

A distinction is made between:

  • High-risk goods for BMSB include wood, cork, carpets, all kinds of metals or objects made from them, electrical installations and machines, and so much more…

       
        High-risk goods require mandatory treatment.

  • Risk goods include paper, cardboard, plastic, rubber, all kinds of chemicals etc.

       
       Risk goods are inspected at random.

If your goods do not fall into either category, but are packed together with high-risk or at-risk goods, they are also subject to those BMSB measures

Your high-risk cargo can be treated against the BMSB in two ways:



Heat treatment that kills the BMSB. The advantage of this method is that it avoids the use of toxic products.

Heat treatment can be done in the shipping container, or in heat chambers for breakbulk cargo.

The-brown-marmorated-stink-bug-DEUFOL-005
The-brown-marmorated-stink-bug-DEUFOL-006



Fumigation, which kills the BMSB.

Fumigation is done with Methyl bromide or sulfur uoride.
Both treatments should be done by an approved treatment providor.



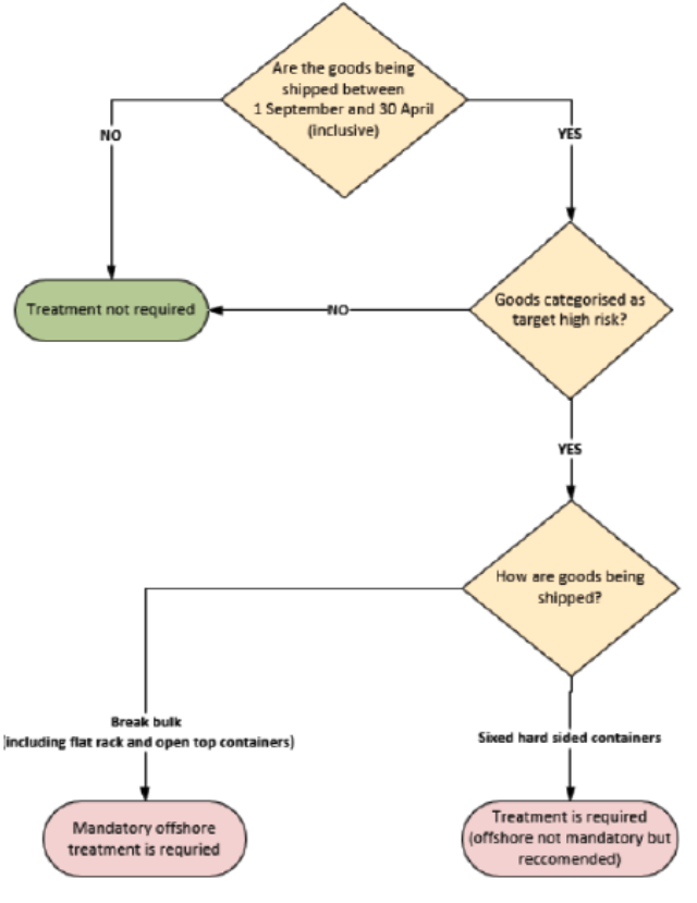
High-risk breakbulk cargo must be handled prior to arrival (offshore). Also Flat Rack and Open Top containers, or any container not fully closed is considered breakbulk.

High-risk container cargo arriving in closed and sealed containers with 6 hard walls can be handled prior to arrival (offshore), or on-site (onshore) at the container level.

The-brown-marmorated-stink-bug-DEUFOL-007

What if your cargo is subject to BMSB measures, and you have not taken the necessary measures?

If your high-risk cargo has not been treated against BMSB by an approved treatment provider, then the following
happens:

  • Goods in containers are forwarded for treatment on the mainland.
  • Breakbulk is rejected and forwarded for export.

How can DEUFOL help you?

The treatment and packaging of goods subject to the BMSB measures can be a challenge.

DEUFOL packaging experts are aware of the BMSB measures for sea freight to Australia and New Zealand. We arrange – if necessary – the appropriate handling for your cargo and pack in accordance with the BMSB measures and other international guidelines.

Contact a DEUFOL packaging expert for packing your shipment to Australia and New Zealand:

Recommend this article:

Other popular blog articles

Earnings situation in (€ thousand)

1. Hy 2021 2. Hy 2021 1. Hy 2022 2. Hy 2022 1. Hy 2023
Total turnover
110.193
132.856
129.344
142.236
143.938
EBITDA
10.035
17.440
16.278
17.755
27.827
EBIT
-129
6.469
6.414
6.809
17.870
EBT
-2.048
4.945
4.889
5.525
15.503
Result for the period
-2.140
4.073
3.147
3.862
12.611
Earning per share (€)
-0,057
0,087
0,067
0,083
0,283

Earnings situation in (€ thousand)

2018 2019 2020 2021 2022
Total turnover
265.109
247.061
213.854
243.049
271.580
EBITDA
18.842
28.228
29.012
27.475
34.033
EBIT
9.811
6.238
6.200
6.340
13.223
EBT
8.103
4.018
3.301
2.906
10.414
Results for the period
3.760
3.067
855
1.933
7.009
Earning per share (€)
0,094
0,070
0,026
0,030
0,150